本站关键词:合肥新康中学,电话:0551-65182732

校园要闻

合肥新康中学教学环境专项督查工作纪实暨举办首次专项评比颁奖仪式

文字:[大][中][小] 2023/11/21     浏览次数:    

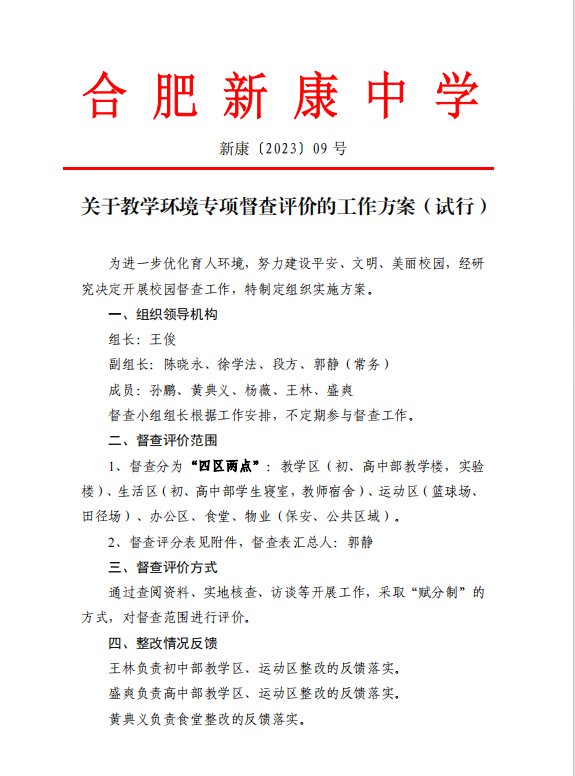
       为进一步优化育人环境,建设平安、文明、美丽校园,打造“新康品牌”,经校长办公会研究决定开展校园教学环境专项督查工作,并制定了《关于教学环境专项督查评价的工作方案(试行)》。

       根据《方案》要求:自10月份起,对校园内的“四区两点”即:教学区、生活区、运动区、办公区、物业、食堂,开展教学环境专项督查评价工作。10月12日、18日、20日、24日,督查小组分别对“四区两点”开展了督查工作。经过打分、汇总后,评价出优秀者。
       学校于11月20日上午9点30分在田径场举办了首次教学环境专项评比颁奖仪式暨10月份督查结果通报,出席颁奖仪式的领导有:合肥新康中学党支部第一书记稂乐民,合肥新康中学党支部书记、校长王俊,合肥新康中学教学顾问顾明,合肥新康中学党支部专职副书记陈晓永,合肥新康中学高中部校长段方,合肥新康中学初中部校长徐学法,合肥新康中学初中部副校长龚红卫,颁奖仪式由校长助理郭静主持。
       本次共颁发七个奖项,具体如下:
       初中部获评“文明办公室”的是: 二楼西行政办公室 
       高中部获评“文明办公室”的是: 二楼东1 
       初、高中部获评“文明功能室”的是: 高中部机房
       初中部获评“文明教室”的是:八(4)班 
       初中部男、女生寝室获评“文明楼层”是:男生三层、女生五层
       高中部获评“文明教室”的是:高三(4)班
       高中部男、女生寝室获评“文明楼层”是:男生一层、女生三层
       最后,初中部获评文明楼层代表潘月秀老师和高中部获评“文明办公室”教师代表黄燕老师分别进行发言。
       通过开展教学环境专项督查工作,旨在进一步提升校园文化品味,建设一个和谐优雅的校园环境,使校园更有利于学生身心健康成长、有利于提高教职工的工作效率。





撰稿人:郭静  图片:王林
一审:陈晓永
二审:稂乐民
三审:王俊


返回上一步
打印此页
[向上]