学部动态
春意已过,夏至未至,新型冠状病毒肺炎疫情又一次突然袭来,引起社会各界的广泛关注。为了进一步加强病毒感染防控工作,保障广大师生的身体健康和生命安全,教育局日前下发通知,做好线上教学应急准备。
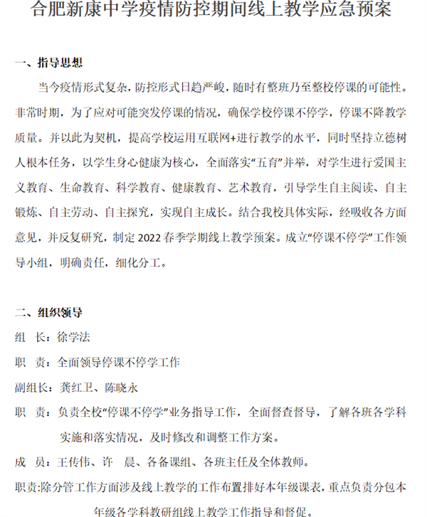
我校在接到通知后,教务处迅速成立线上教学研讨组,积极部署并落实有关线上教学方案。同时由于部分社区因疫情严峻形势导致封控,相关班级立即组织了相关学生的线上教学安排,最大程度的保障了学生的学习不受影响。
各学科组教师根据教学计划,积极准备各项线上教学工作。目标的制定、任务的划分、内容的确定、家校的沟通等一切都在有条不紊地进行着。
疫情特殊时期,虽然教学环境发生了变化,但老师们对待教研教学严谨认真的态度始终如一。他们积极参与,献言献策,彰显了团队协作精神;他们坚持从实际出发,科学安排,最大程度减轻孩子们的学习负担;他们踏实努力的身影,他们集体智慧的结晶呈现在手机屏幕、电脑屏幕中。

在具体实施“停课不停学”过程中,各科老师们积极准备,反复研究。在跟学生的直播互动中,老师们细致、耐心,根据当天学生的学习效果,及时沟通,总结经验,改进方法。无论是作业的反馈与督促,还是重难点知识的强调与说明,老师们一遍又一遍,不知疲倦,始终如一,真正做到了把课堂“搬到”了孩子们的书房,让孩子们与老师“线上”重逢。
乌云遮不住升起的太阳,疫情挡不住春天的来临。突发的疫情对教师、学生、家长来说,都是一次考验,也是一次成长和历练。我校全体教师将坚持立德树人,五育并举,继续架起家校合作的桥梁,云端牵手,家校同行,为学生的全面、健康发展保驾护航。愿我们齐心协力,砥砺前行,早日重逢在美丽的校园。
【撰稿:王传伟】
【图片:教务处、各班主任】
【校对:刘颖颖】
【审核:龚红卫】