学部动态
亲爱的同学们:
阳春四月已到,而你却姗姗来迟,在这场全民抗疫的战争中,无人能做冷眼的旁观者!然而幸好有党,幸好有你、有他、也有我,有着千千万万个中华儿女众志成城,在党的正确领导下,硬生生将一个万人空巷的中国按下了“暂停键”,将新冠病毒“闷”死在了亲人之外!
武汉有难,全民动员,举国相助,更是有钟老、李兰娟这样“国宝”级的人物挺身而出,挽大厦之将倾,扶狂澜于既倒,救黎民于水火,一顿教科书般的神操作,顿时亮瞎了世界的双眼!让全世界叹为观止!试问当今世界有哪个民族能这样团结?又有哪个国有这样的号召力和执行力?唯有中国!
同学们,我们的抗疫战争虽然已取得了阶段性的胜利,但疫情却远未结束,特别是美国、西班牙、法国、德国等许多国家疫情大爆发,很多国家也趋于失控边缘,外来输入的风险也越来越大,所以面临高三4月7号开学在即,希望同学们加强自我管理,养成良好习惯,听从学校安排,以保证顺利返校。
在这里,我们提出几点要求和注意事项,希望同学们谨记并按照执行:
1、根据上级规定,结合我校实际情况,我校高三学生4月7日上午返校,具体报道时间为:高三(1)、(2)班8:30-9:00,高三(3)、(4)班9:00-9:30,高三(5)、(6)班9:30-10:00,高三(7)、(8)班10:00-10:30,11:30统一在班级就餐;
2、因疫情期间特殊情况,所有学生实行配餐制(由餐厅人员统一送到班级,学生在班级就餐),要求所有学生必须在学校吃饭,禁止家长送饭、叫外卖等;
3、平时养成良好的卫生习惯,勤洗手、勤通风,去往人员较多和一些封闭场所时,要及时带上口罩,回家按照七步法洗手;
4、整理这段时间线上上课的知识,将知识归纳整理,标记出不会的知识点,返校后及时问老师;
5、准备好个人衣物、书籍、生活费、必需品等,加强身体锻炼,调整心里状态,为即将带来的开学做好充分的准备;
6、制定好本学习期的学习计划,计划要明确、具体。要清楚自己的短期和长期任务,再细化到每一天,每一节课;
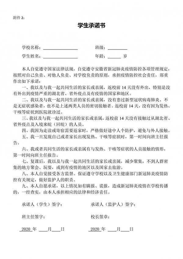
7、按教育局规定,个人申请“皖事通”的健康“二维码”,进校时需出示已打印好的二维码。同时,自己打印好《学生承诺书》和《健康档案卡》(见附件),如实填写后带回学校,凭此三份文件进校,否则不准进校,交给班主任;
8、按照规定,禁止学生带手机进入校园,请家长在学生返校之前严格要求,如有特殊原因学生需要带手机进校,请家长第一时间告知班主任,学生第一时间向班主任上交手机。如不上交,一旦发现,立即没收,毕业时返还,期间丢失,概不负责;
9、学生在家,家长先自行检测体温,检测合格方能返校,不合格暂不返校,请及时就医,并及时电话汇报班主任。
10、返校时,有条件的尽量不乘坐公共交通工具,没有条件的注意做好个人防范和保护工作;
11、进校时,严格按照工作人员的要求,按照检验流程:出示二维码、《健康档案卡》、《学生承诺书》、消毒、测温合格后进校;测温不合格者,可能由于其他因素等几分钟后再次测量,不要恐慌,更不要传谣、造谣;
12、进校后第一时间安排好宿舍后进班,认真听讲班主任强调的相关事项,并按照班主任的要求严格执行;
13、平时上课带口罩,教室每日大通风不少于3次,平时上课开门,窗户留10-20厘米缝隙,同学之间保持1米以上安全距离;
14、在课间、宿舍、公共活动场所等,不扎堆、不聚集、不追逐打闹,时刻保持安全第一的清醒认识;
15、现在特殊时期,按照上级主管部门的严格要求,学校实行全封闭式管理,凡我校走读生一律住校,请走读生带好相应的生活用品,找班主任安排宿舍;
16、学生回寝室就寝,一律不得头对头休息,应按照脚対脚休息。
同学们,疫情面前无小事,请同学们在思想上要高度重视,严格遵守学校制定的各项规章制度,注意安全,努力学习,以实际行动向那些为国捐躯的医务工作者致敬!
中国,加油!新康,加油!
——合肥市新康中学
2020年4月3日
