学部动态
2023年9月是第7个全国近视防控宣传教育月,本次的活动主题是“注重行为干预,融入日常生活”。为切实加强学生视力保护工作,共同构筑学生预防近视,保护视力的防线。我们要正确引导孩子合理使用眼睛,保护好眼睛。
一、近视前的征兆

1、凑近
看东西离得很近,看电视不自觉往前走,往往提示孩子视力变差。
2、眯眼
长期眯眼会导致眼部肌肉疲劳,近视度数加深得更快。
3、揉眼
近视的孩子因看东西模糊,眼睛疲劳,经常揉眼睛可能提示孩子视力下降。
4、眨眼
近视的孩子会经常揉眼睛,造成慢性结膜炎及角膜损伤。眼睛不舒服,孩子会频繁眨眼睛。
5、歪头或斜眼
看东西离得很近,看电视不自觉往前走,往往提示孩子视力变差。
6、皱眉
皱眉可以造成眼睑及眼外肌的变化,改变眼球形态,从而看得清楚一些。
7、经常拉扯眼角
这样能减少光线的散射,并压平角膜,改变屈光力,让轻度近视视力暂时提高。但长期拉扯眼角,会造成散光。
二、如何判断是否近视
同学们在看书时或者看电视时,如果眼睛距离书本或屏幕一定距离的情况下,以前能正常看清楚,现在必须往前靠近书本屏幕才能看得更清晰的话,这很有可能是视力的减弱,开始出现近视的表现。一般这种情况是前期,在这个阶段经常让孩子们放松眼睛,多做眼保健操,定时体检是可以及时矫正的。
如果在看一定距离的物体时,出现模糊、眯眼、皱眉等改变聚焦的方式,才能使视线中的物体更清晰的时候,这很可能是近视了。
可以通过视力表检查视力,到正规机构(比如医院、体检机构等)进行视力检测。或者自己购买标准的视力表,在规范的距离和操作下检查视力。以能清晰看到“E”的数值对比正常的5.0的数值。如果低于5.0,那么也很可能是近视了。

使用验光仪检测,一般眼镜店或检测视力的机构都会有这机器,在配合专业人员的操作下,可以确定眼睛是否近视,结果更为准确。
三、近视带来的影响
1、视物不清易疲劳,影响日后学习
2、体育活动多受限,运动造成不便
3、从小佩戴眼镜,容易改变容颜
四、护眼小妙招
1、合理使用电子产品
每次使用电子产品到达20分钟时,应让眼睛休息5—10分钟或眺望远处的景物,每天累计时间不宜超过1小时。
2、养成科学的用眼习惯
看书、画画时姿势要正确,不躺着或趴着看书画画;不在走路、坐车时看书画画;不在光线过暗或者阳光直射的情况下看书画画。看书画画时,如有必要应同时打开房间大灯和台灯,台灯要有足够和均匀的亮度及色温,保证光线从左上前方射入,避免阴影遮挡视线。连续用眼时间不超过40分钟。
不用手揉眼睛,手上有大量细菌,会伤害我们的小眼睛,如果眼睛不舒服,一定要先洗干净双手,然后闭眼轻轻按一按。
3、保证充足的睡眠和营养

充足睡眠和均衡营养是眼部健康的基础。保证充足的睡眠时间,确保每天睡眠时间10个小时以上,才能让眼睛得到充分的休息。
改善营养饮食注意饮食的选择和搭配,如粗细粮搭配、荤素菜搭配等,注意微量元素的补充。
4、保证户外活动的时间

增加户外活动保障每天不少于2小时的户外活动。接受自然光照是减少和控制近视的最有效方法,通过动用双眼的调节功能,增加眼睛供血,让长时间紧张和疲劳的睫状肌得到充分休息,使双眼可以处于调节放松的状态,从而预防近视的发生。
5、坚持做眼保健操

眼保健操,可起到促进眼睛及头部的血液循环,调节肌肉,改善眼疲劳的作用。主要的目的就是缓解视疲劳,让眼睛适当放松,通过按摩的方式,使眼球睫状肌和眼睛周围的肌肉逐渐放松,改善眼部循环,并且改善或者预防眼肌痉挛。
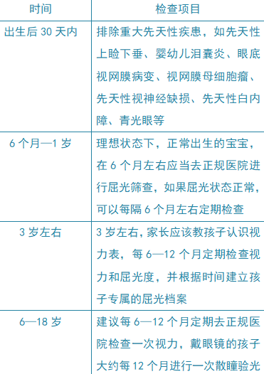
6、定期检查视力

定期进行视力检查是早期近视防控的关键。定期检查视力和屈光度,以便及时发现视力异常情况,及时分析原因,提出防治措施。眼睛不适要及早到正规医院进行检查,做到早发现、早治疗、早纠正。
爱眼知识要掌握,科学用眼不能忘。保护视力从小做起,让我们一起行动起来,用心呵护孩子的眼睛,让他们拥有一个光明的未来!
END
一审|潘宇
二审|江正
三审|段方