学部动态
10月13日
是第35个国际减灾日
地震、洪水、泥石流……
这些灾害随时可能威胁到我们的生命
多学一点自救知识
就多一份生命保障
先来看看你对国际减灾日了解多少
>>关于“国际减灾日”
2024年10月13日是第35个国际减灾日,今年的主题是“赋能年轻一代、共筑韧性未来”。强调通过教育赋予儿童和青少年掌握应对灾害能力,共享防灾减灾救灾知识技能,让他们成为家庭和社区韧性建设的推动者,不断提高全社会综合减灾能力。
>>国际减灾日的设立
1989年,为促进风险意识及减灾的全球性文化,联合国大会倡议设立国际减轻自然灾害日。自2009年起,联合国会议通过决议将每年10月13日定为国际减轻自然灾害日,简称“国际减灾日”,旨在赞赏全世界民众和社区为减少遭受灾害风险做出的努力,并提高他们对所面临风险的认识。
>>自然灾害的含义
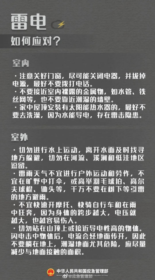
给人类生存带来危害或损害人类生活环境的自然现象,包括干旱、高温、低温、寒潮、洪涝、山洪、台风、龙卷风、火焰龙卷风、冰雹、霜冻、暴雨、暴雪、冻雨、大雾、大风、结冰、霾、雾霾、地震、海啸、泥石流、浮尘、扬沙、沙尘暴、雷电、雷暴、球状闪电、火山喷发等。
我们在生活中
随时都有可能遭遇灾难
当这些灾难来临时
我们该如何应对?
一起学习防灾知识
提升自救互助技能吧






来源 | 中华人民共和国应急管理部
END
一审|潘宇
二审|江正
三审|段方